天气与日历 切换到宽版

 找回密码
 立即注册
查看: 1788|回复: 12

[磁带] [原创]梁秀玲演唱会① WAV/412M分轨][网盘]

[复制链接]

升级   82.59%

313

主题

7

回帖

3万

金币

高级会员

发表于 2024-9-26 21:02:33 | 显示全部楼层 |阅读模式
封面.jpg
磁带B.jpg
磁带A.jpg
专辑名称:梁秀玲演唱会①

专辑歌手:梁秀玲
发行日期:1988
唱片公司:贵州东方音像出版公司出版
专辑语言:国语
专辑大小:412MB   
音乐格式:WAV 分轨
磁带编号:DF-1080
采集制作:天天快乐
存放空間:网盘
专辑套图:全
网站支持:数字音乐论坛
论坛网址:www.shuzimusic.com
说明:本专辑只供数坛数友试听,严禁转载发。
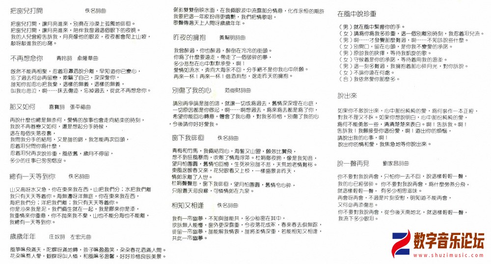
曲目:

1.梁秀玲 - 把窗儿打开/忘掉过去/在风中说珍重/总有一天等到你/岁岁年年/昨夜的拥抱
2.梁秀玲 - 别伤了我的心/窗下我徘徊/相知又相逢/那又如何/说出来/说一声再见

专辑下载:
游客,如果您要查看本帖隐藏内容请回复


专辑试听:



歌词.jpg

升级   2.61%

0

主题

200

回帖

61

金币

新手上路

发表于 2024-9-26 21:22:44 | 显示全部楼层
听过这张专辑,歌曲很喜欢。

升级   100%

0

主题

35

回帖

-152

金币

限制会员

发表于 2024-9-26 22:02:51 | 显示全部楼层
感谢制作分享!

升级   2.1%

0

主题

164

回帖

46

金币

新手上路

发表于 2024-9-27 16:16:36 手机客户端 | 显示全部楼层
收藏了一盒她的磁带  很喜欢   再次感谢楼主

升级   100%

0

主题

193

回帖

9680

金币

VIP

终身会员

发表于 2024-9-27 19:33:11 | 显示全部楼层
梁秀玲是歌手李彦的艺名。

升级   100%

0

主题

165

回帖

1万

金币

VIP

终身会员

发表于 2024-9-27 23:12:52 | 显示全部楼层
多谢分享好资源!

升级   100%

0

主题

36

回帖

1万

金币

VIP

终身会员

发表于 2024-10-4 18:09:48 | 显示全部楼层
感谢分享。这个歌手不怎么熟悉,听听看。

升级   19.16%

0

主题

1907

回帖

9

金币

新手上路

发表于 2024-10-16 12:00:06 | 显示全部楼层

论坛不能没有像楼主这样的人才啊!我会一直支持数字音乐论坛

升级   0.08%

0

主题

4

回帖

4

金币

新手上路

发表于 2024-11-3 20:11:45 | 显示全部楼层
很好听,谢谢

升级   2.16%

0

主题

200

回帖

16

金币

新手上路

发表于 2024-11-9 18:55:13 | 显示全部楼层
谢谢分享好听的甜美歌声
懒得打字嘛,点击右侧快捷回复 【右侧内容,后台自定义】
您需要登录后才可以回帖 登录 | 立即注册

本版积分规则

快速回复 返回顶部 返回列表